在人工智能浪潮之巅,AI服务器正承担着前所未有的计算负荷。7x24小时不间断运行、超高功率密度、剧烈的热循环冲击……这些严苛的工况正在无声地考验着服务器内部每一个金属或非金属部件的物理极限。一颗螺丝的松动、一处焊点的疲劳、一片散热鳍片的腐蚀、一个橡胶垫片老化,都可能成为整个算力系统的“阿克琉斯之踵”,导致宕机、数据丢失乃至重大经济损失,最终让庞大的算力系统“瘫痪”。

优尔鸿信检测中心依托先进的检测设备和资深的失效分析专家团队,为AI服务器关键金属及高分子零部件提供从设计验证、来料检验到失效根因分析的全方位技术支持与服务,涉及的检测对象主要有液冷板、热管、接头、鳍片等零部件,见图2。

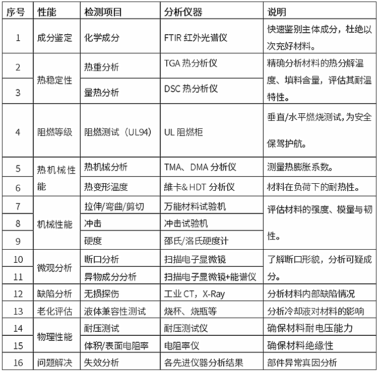
表1-金属材料检测能力
火花原子光谱仪、ICP光
谱仪、氧氮分析仪
精确分析基材元素组成,杜
绝劣质材料
评估材料及焊缝微观形貌
和金相组织结构,了解其基
本性能。
评估结构及焊接件的强
度、刚度、韧性与耐久性。
工业CT,X-Ray
C-SAM超声波探伤
分析材料及焊接位置缺陷
情况
X-Ray 膜厚仪
金相显微镜
精准测量镀镍、镀锡层的镀
层质量
序号
性能
检测项目
分析仪器
说明
1
化学成分
元素含量
2
微观分析
显微组织
金相显微镜
3
焊点/缝组织
金相/立体显微镜
4
断口分析
扫描电子显微镜
5
异物成分分析
扫描电子显微镜+能谱仪
6
力学性能
拉伸/弯曲/剪切
万能材料试验机
7
焊缝结合强度
万能材料试验机
8
冲击
冲击试验机
9
硬度
维氏/洛氏/布氏硬度计
10
缺陷分析
无损探伤
11
焊缝缺陷
12
物理性能
导热系数
激光导热仪
确保高效散热
13
电导率
电导率仪
确保高效散热
14
镀层分析
镀层厚度
15
均匀性/孔隙率
16
问题解决
失效分析
各先进仪器分析结果
部件异常真因分析
案例分享:

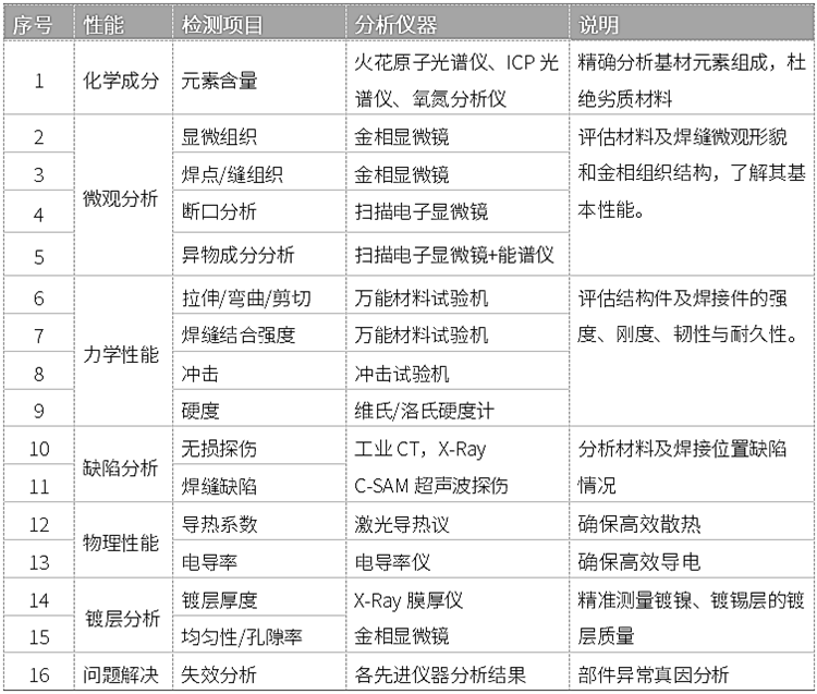
表2-高分子材料检测能力
火花原子光谱仪
ICP光谱仪、
氧氮分析仪
评估材料及焊缝微观形貌和金相组织架构,
了解其基本性能。
焊点/
缝组织
异物成
分分析
扫描电子显微镜+
能谱仪
拉伸/弯曲
/剪切
评估机构件及焊接件的强度、
刚度、韧性和耐久性。
维氏/洛氏/
布氏硬度计
工业CT,X-Ray
C-SAM超声波探伤
X-Ray 膜厚仪
金相显微镜
均匀性/
孔隙率
序号
性能
检测项目
分析仪器
说明
1
化学成分
元素含量
精确分析基材元素组成,杜绝恶劣材料
2
微观分析
显微组织
金相显微镜
3
金相/立体显微镜
4
断口分析
扫描电子显微镜
5
6
力学性能
万能材料试验机
7
焊缝结合强度
万能材料试验机
8
冲击
冲击试验机
9
硬度
10
缺陷分析
无损探伤
分析材料及焊接位置缺陷情况
11
焊缝缺陷
12
物理性能
导热系数
激光导热仪
确保高效散热
13
电导率
电导率仪
确保高效导电
14
镀层分析
镀层厚度
精确测量镀镍、镀锡层的镀层质量
15
16
问题解决
失效分析
各先进仪器分析结果
部件异常真因分析
1.橡胶兼容性测试硅橡胶兼容性测试流程及项目见图6,判定标准见表3。

表3-各项目判定标准
测试项目
保持率指标
测试标准
拉伸强度
>50%
GB/T 528
断裂伸长率
>50%
GB/T 528
硬度
95%-105%
GB/T 531
体积
95%-120%
GB/T 1690
质量
95%-120%
GB/T 1690
压缩永久变形
<40%
GB/T 7759
2.热性能分析:

图7-橡胶DMA测试

分析过程:工业CT→切片→SEM形貌→金相→硬度→化学成分

图9-液冷板漏液不良原因分析
在智能世界奔腾向前的今天,我们愿做您身后专注的“品质守门员”。让我们一起携手,从材料这一微观源头筑牢AI服务器的可靠性长城,确保您的算力引擎稳定、高效地驰骋未来!
推荐阅读:

【失效分析】IC芯片微短路失效
2026-04-18
AI服务器常用材料检测一站式解决方案
2026-03-21
【失效分析】芯片ESD损伤分析
2026-02-02
全氟及多氟烷基物质(PFAS)及其检测介绍
2026-01-17
【失效分析】汽车发动机螺栓断裂分析
2025-12-17
汽车材料及零部件测试
2025-11-27